Description
Most big landed estates in England and Wales were settled in order to preserve the estate intact for future generations and to make provision for family members. 'Strict settlement' was the most usual form of settlement from the sixteenth to the nineteenth centuries. It had the following benefits:
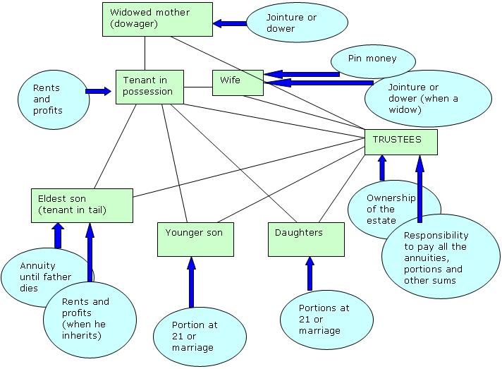
- It put obstacles in the way of selling the land. The landowner was given only a life interest in the property. He was designated the 'tenant for life' or the 'tenant in possession'. He could not sell the estate without the agreement of various heirs and trustees
- It put limitations on who could inherit the estate. It was usual for a new entail to be created with each new generation. The new entail would name the person who would inherit the estate, usually the eldest son of the tenant for life. He was designated the 'tenant in tail'. A strict entail in tail male would avoid the estate descending to more distant relatives such as cousins
- It spelt out the amount of land or money which was available to support younger sons and female members of the family
Settlements could not be broken (except by Act of Parliament) until the tenant in tail came of age and was able to agree to any changes. Until then, his estate was guaranteed by trustees.
In 1736 the courts ruled that it was illegal for the ultimate ownership of land to be uncertain for longer than the period of a life in being and an extra 21 years. Therefore, entails were broken and renewed with every generation, normally when the eldest son reached the age of 21 or married. In order to break an entail, a common recovery had to be suffered. Then, the estate would be conveyed to trustees and the terms of the new settlement spelt out.
Settlements were often drawn up in relation to a marriage. A settlement before a marriage was called a 'pre-nuptial', or 'ante-nuptial' settlement. One drawn up after the marriage had taken place was called a 'post-nuptial' settlement. They are often referred to in archive catalogues using the English words 'settlement before the marriage ...' or 'settlement after the marriage...'
Technically, the trustees were the owners of the landed estate on behalf of the family. They were responsible for ensuring that all receipts and payments from the estate were paid to the various members of the family who were entitled to them. This diagram shows the complex relationship between trustees, members of the family, rents and payments, in a typical strict settlement.

Next page: Terms of settlements