Basics of open access
Benefits of open access
Open access can:
- increase visibility of, and access to, your research for a broader audience including commercial, public sector, third sector and international users
- help you reach potential collaborators
- enhance discoverability and the opportunity for wider readership, increased citations and greater impact
- maximise the visibility and reuse of your research outputs to accelerate innovation and further advance knowledge
- ensure research dissemination is more efficient and effective, delivering greater outcomes for the institution and society as a whole.
In recognition of these benefits, many research funders have policies mandating open access to their funded research.
The two main routes to open access are the green and gold routes. The main difference is how the document is made freely available.
Green - self archiving in an OA repository
- The author archives a publisher-approved version of the manuscript, free of charge, in an online repository.
- The version of your manuscript you can deposit depends on the journal’s open access policy.
- Embargo periods may apply when publishing through green open access.
- Green open access articles should be deposited in The University of Nottingham’s institutional repository (RIS) on acceptance. In addition, they can also be archived in a subject repository, such as PubMed Central or arXiv, Social Sciences Research Network (SSRN) or PhilPapers.
Gold - pay to publish OA
- The publisher makes the final version of an output immediately and permanently available online, free of charge to the reader. An Article Processing Charge (APC) is usually paid to the journal.
- Gold open access includes papers in journals with an open access option as well as fully open access journals (such as BioMed Central and PLOS).
- Gold open access manuscripts should also be deposited in RIS.
- UKRI, Wellcome and the British Heart Foundation have allocated the University block grants to support APC payments for outputs which acknowledge their funding.
Choosing green or gold open access
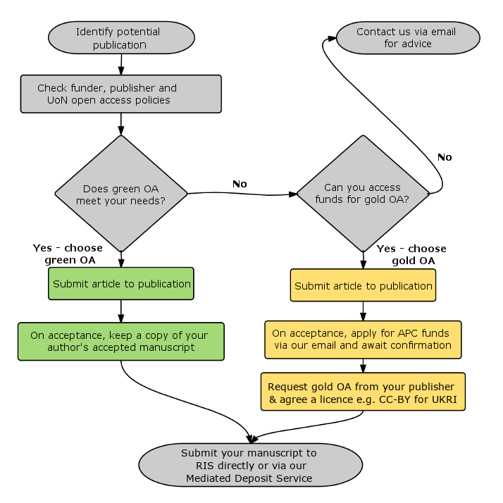
The decision tree below outlines the decisions you will need to make to ensure your article is available and included in RIS.

Expanded text version of the green or gold open access decision diagram
Once you have identified a potential publication, checking your funder, publisher and the University open access policies will ensure that the publication you have chosen offers the options you need.
Green open access is a good choice unless either i) you need your article to be openly available without a publisher embargo or (ii) your funder has made money available to cover Article Processing Charges (APCs) and you wish to take advantage of this.
If you choose green open access, submit your paper to your chosen publication. On acceptance, make sure you keep a copy of your author's accepted manuscript: the final edited version of your work without the publisher's formatting.
If you choose gold open access, identify the source of funds for your Article Processing Charge (APC) in advance. Submit your paper to your chosen publication. On acceptance, contact us at openaccess@nottingham.ac.uk to apply for APC funds. Once we have confirmed, you can make the final arrangements with your publisher, including agreeing any licence under which the paper will be published.
Finally, either upload the appropriate version of the paper to RIS yourself, or via our Mediated Deposit Service.
Green open access support
If you are taking the green route to open access, and want help and support in depositing your article in RIS.
Depositing your output
Contact the Open Access team